以下内容转载自公众号“新国立翟玮课题组”,感谢分享。
近日,新国大翟玮助理教授团队在学科顶级期刊《Nature Communications》上发表最新成果“Geometry-Programmed Self-Wrinkling in Organo-Hydrogels for Anisotropic Mechanics and Adaptive Sensing”。文章的共同第一作者为翟玮课题组博士生戚浩波和博士后杨航,通讯作者为新加坡国立大学广州创新研究院PI(Principal Investigator,学术带头人)、新加坡国立大学朱来来助理教授和翟玮助理教授。

研究背景
凝胶类软材料因兼具高离子导电性、柔顺贴合性以及接近生物组织的力学特征,在生物电子界面、柔性可穿戴器件、软体机器人等领域展现出广阔应用前景。然而,传统凝胶网络通常具有高溶剂含量和较弱的交联结构,导致材料在反复变形和复杂服役环境下容易出现强度不足、韧性有限、耐久性欠佳等问题,进而限制了其长期稳定应用。
为提升凝胶材料性能,现有研究主要沿两条路径展开:一类是通过构筑有序内部结构、调控分子作用或引入层级网络来增强材料本体的强度、韧性与抗疲劳性能;另一类则是借助表面微结构功能化,例如构建褶皱、纹理或图案化界面,以提高接触灵敏度、信号响应和界面功能表现。这两类策略分别从“内部增强”和“表面功能化”两个方向推动了凝胶材料的发展。
不过,现有表面结构功能化方法大多依赖拉伸-释放、溶胀失稳或模板复制等外部后加工手段,更多强调表面几何放大效应对传感性能的提升,而对材料内部网络本身的调控较为有限。也就是说,表面结构与内部骨架往往是相互割裂的,难以实现结构功能与力学增强的协同统一,因此这类材料虽然灵敏,却未必足够强韧和耐用。
相比之下,自褶皱(self-wrinkling)是一种广泛存在于自然界和软物质形成过程中的普遍现象,例如皮肤褶皱、指纹纹理以及干燥组织表面的自然起伏等,往往都不是依靠后期加工“压出来”的,而是在材料形成、收缩或演化过程中自发生成。这种由体系内部应力释放驱动的结构形成机制,为实现“表面结构形成”与“内部网络演化”同步进行提供了重要启发。
基于这一思路,我们提出了一种热蒸发几何编程自褶皱策略:在聚乙烯醇基有机水凝胶的热蒸发凝胶化过程中,利用溶剂散失诱导表面自发起皱,并通过体系的平面几何边界对褶皱宏观取向进行编程调控。与传统后加工方法不同,该策略能够在材料形成过程中将有序褶皱结构直接嵌入不断演化的凝胶网络之中,从而实现表面结构功能化与内部力学强化的协同构筑。
得益于这一原位形成的有序褶皱结构,所得有机水凝胶不仅表现出更优异的力学鲁棒性,还呈现出显著的各向异性形变、断裂行为和离子传输特性。进一步地,基于这种内生的结构各向异性,我们构建了多方向滑动传感器、滚动应变传感器以及热触发温度报警器,展示了该材料在智能柔性传感与自适应响应中的应用潜力。
主要研究内容

图1. 几何编程自起皱有机水凝胶的形成机制与应用示意图
研究团队在PVA基有机水凝胶体系中提出了一种自褶皱构筑策略:在底部加热、顶部自由蒸发的凝胶化过程中,体系表面因蒸发冷却形成表面温差,并伴随表层聚合物逐渐富集,最终生成具有一定力学稳定性的表皮层。
在持续蒸发作用下,表皮层内部压应力不断积累并释放,从而诱导表面由局部起伏逐步演化为连续、有序的褶皱结构。实验结果表明,热蒸发条件决定褶皱何时出现,而模具的平面几何边界进一步决定褶皱的宏观取向与结构域分布,实现了褶皱形成与排列的几何编程调控。

图2. 成分与工艺协同调控皱纹尺寸演化
在确定皱纹形成规律后,研究进一步考察了甘油含量、功能填料以及前驱液质量对皱纹尺寸的影响。
结果表明,该体系在多种配方条件下均可稳定形成皱纹,但皱纹的波长与振幅可通过成分和工艺参数进行有效调节。
例如,随着甘油含量提高,皱纹振幅增大、波长减小;引入MgB2纳米片后,皱纹形貌更均一有序。该结果说明,该自起皱体系不仅具有普适性,还具备良好的结构可调性与环境稳定性。

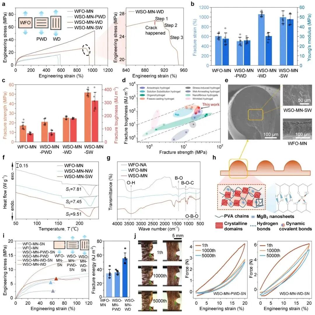
图3. 皱纹结构诱导的力学增强与各向异性断裂行为
皱纹结构不仅改变了表面形貌,也显著提升了材料的力学性能。
与无皱纹对照样品相比,起皱有机水凝胶在沿皱纹方向拉伸时表现出更高的断裂应变、断裂强度和韧性,断裂应变可超过1000%,强度与韧性均显著提升。微观表征进一步表明,皱纹区域形成了更致密、更有序的内部结构,并伴随更高结晶度和更强的分子作用,从而构建出稳定的承载路径。与此同时,皱纹取向还赋予材料明显的断裂各向异性,使其在不同方向受力下呈现不同的裂纹扩展与疲劳损伤行为。

图4. 皱纹结构赋予材料方向依赖的离子传输与电学响应
除力学增强外,规则皱纹结构还显著影响材料内部的离子传输通道。研究发现,沿皱纹方向的电导率始终高于垂直皱纹方向,体现出明显的电学各向异性。电化学阻抗分析和二维SAXS结果进一步表明,皱纹结构能够降低离子扩散阻力,并提升导电通路的定向连通性。与此同时,材料在拉伸和压缩过程中表现出稳定且方向相关的电阻响应,为后续构建方向敏感型柔性传感器奠定了基础。

图5. 基于各向异性信号输出的多方向滑动识别
依托皱纹诱导的力-电各向异性,研究团队构建了可识别多方向滑动动作的柔性传感器。
不同滑动方向会引起不同的接触压力分布和剪切作用,从而产生具有辨识特征的电信号。通过组合不同电极配置并引入人工神经网络,系统可对上、下、左、右四种滑动方向进行实时识别,识别准确率超过92%,并进一步驱动机械臂执行相应动作。
即使在汗液浸泡、摩擦磨损和反复弯折后,该传感功能仍保持良好稳定性,展现出可穿戴应用潜力。

图6. 热驱动自卷曲行为实现滚动应变传感与温度报警
由于皱纹结构在厚度方向上引入了模量与应力分布的不均一性,材料在受热时可发生可控自卷曲变形。
研究发现,皱纹结构化的有机凝胶在80 ℃下可快速向内卷曲,并形成沿垂直皱纹方向的卷曲构型。利用这一热致卷曲行为,研究团队设计了滚动应变传感器:当传感器被拉伸时,卷曲界面逐渐分离,电阻呈现可逆、阶梯式变化,并在300%应变、2500次循环条件下仍保持稳定工作。
此外,研究还构建了基于卷曲变形的无源温度报警装置,当环境温度由33 ℃升至58 ℃时,材料进一步卷曲并闭合电路,从而点亮LED,实现无需复杂的有源温度触发报警。
总结
本研究提出了一种几何编程自褶皱策略,在PVA基有机水凝胶体系中通过热驱动蒸发与表面凝胶化实现了有序褶皱结构的自发形成。这种原位形成的褶皱结构不仅带来了表层的结构化,还进一步赋予材料显著增强的力学强韧性、明显的形变与断裂各向异性以及更优异的定向离子传输能力。基于这些由结构内生而来的特性,研究进一步实现了各向异性机电传感、多方向滑动识别、滚动应变传感以及温度触发响应等多种实用功能,且无需外部图案化加工或复杂器件架构。
总体而言,这项工作证明了几何编程自褶皱不仅是一种可推广、可扩展的软材料结构构筑方法,更是一条将自发物理过程转化为多功能结构编码的有效路径。该策略为构建兼具高鲁棒性、方向响应性与自适应功能的柔性电子和生物界面材料提供了新的材料设计范式。
作者介绍

戚浩波
新加坡国立大学机械工程系博士生
2022年1月加入翟玮教授课题组。主要研究方向包括:柔性电子器件,高强水凝胶运动材料、电子黏附界面及生理信号识别。相关研究成果发表于Adv. Mater.、Nat. Commun.、Sci. Adv.等国际期刊。
个人学术主页:
https://scholar.google.com/citations?user=D36FYz4AAAAJ&hl=en
https://www.researchgate.net/profile/Haobo-Qi

杨 航
新加坡国立大学机械工程系博士后
2023年6月作为Postdoctoral Research Fellow加入翟玮课题组。主要研究方向为可编程机械超材料的结构设计策略、多刺激响应特性、多物理场耦合机制和多功能应用, 相关研究成果发表于Mater. Today、Nat. Commun.、Adv. Funct. Mater.、Adv. Sci.、Int. J. Solids Struct.、Int. J. Mech. Sci.等期刊。
个人学术主页:
https://www.researchgate.net/profile/Hang-Yang-27
https://scholar.google.com/citations?user=oy7if80AAAAJ&hl=en
论文原文链接:
https://doi.org/10.1038/s41467-026-70433-z
向深向远,问道前沿。依托新国大世界级的科研优势与资源,新国大广州创新研究院围绕智慧城市、信息和通讯、电子科技、先进制造、人工智能应用、生物科学和金融科技七大重点领域,遴选了几十位新国大教授、专家担任研究院PI(Principal Investigator,学术带头人),支撑研究院各类跨学科、跨领域研究。
研究院PI负责开展多种研究项目,培养博士生、博士后,组建研发工程师队伍。同时,他们积极联动新加坡与大湾区、广州市、广州市黄埔区的企业和科研院所,聚焦技术难题攻关,加速科研成果转化,推动中新两国的科研创新与实践。我们将持续在本公众号介绍研究院的PI队伍及其代表性研究,欢迎关注和探讨合作!


